|
cf4ocl (C Framework for OpenCL)
v2.1.0
Object-oriented framework for developing and benchmarking OpenCL projects in C/C++
|
Definition of an abstract wrapper class and its methods for OpenCL objects. More...


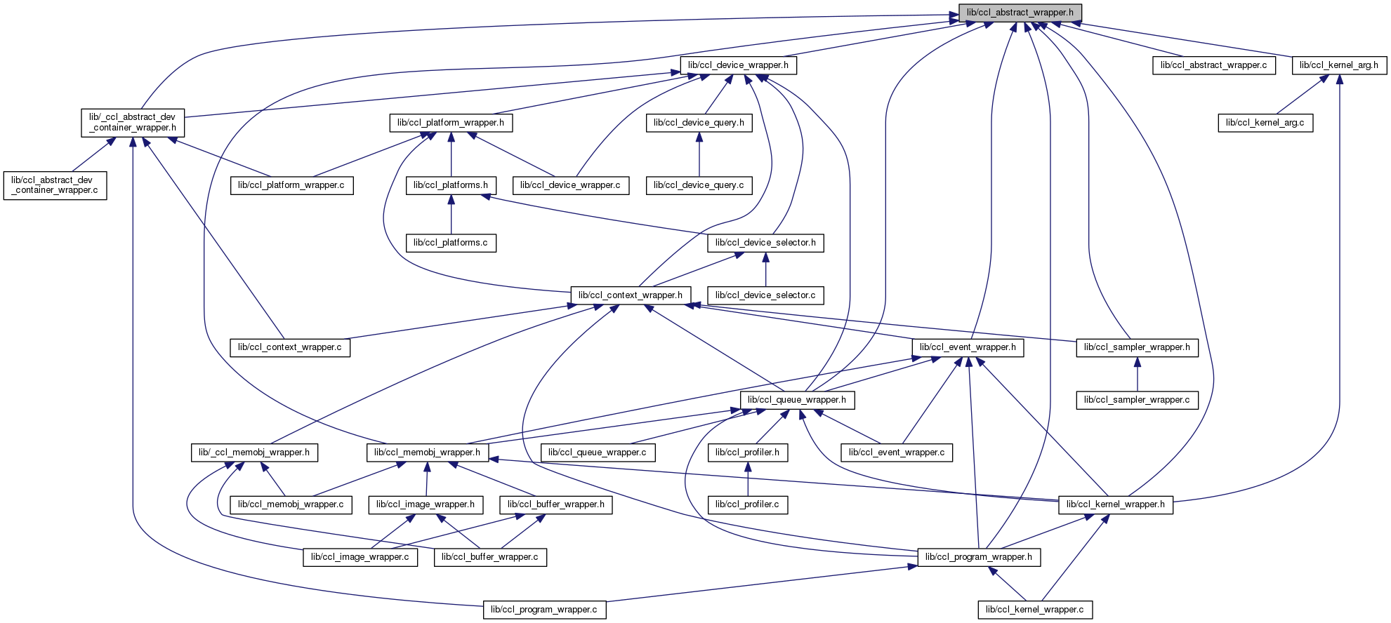
Go to the source code of this file.
Data Structures | |
| struct | ccl_wrapper_info |
| Class which represents information about a wrapped OpenCL object. More... | |
Typedefs | |
| typedef struct ccl_wrapper_info | CCLWrapperInfo |
| Class which represents information about a wrapped OpenCL object. | |
Functions | |
| const char * | ccl_wrapper_get_class_name (CCLWrapper *wrapper) |
| Get wrapper class or type name. More... | |
Definition of an abstract wrapper class and its methods for OpenCL objects.
Definition in file ccl_abstract_wrapper.h.
| struct ccl_wrapper_info |
Class which represents information about a wrapped OpenCL object.
Definition at line 41 of file ccl_abstract_wrapper.h.

| Data Fields | ||
|---|---|---|
| size_t | size | Size in bytes of object information. |
| void * | value | Object information. |
| const char* ccl_wrapper_get_class_name | ( | CCLWrapper * | wrapper | ) |
Get wrapper class or type name.
| [in] | wrapper | Wrapper object. |
Definition at line 756 of file ccl_abstract_wrapper.c.